世界时报
  • 首页
  • 端游攻略
  • 永劫资讯
  • 手游技巧
  • 永劫科技
  • 每日百科
  1. 首页
  2. 文旅部无疫情地区
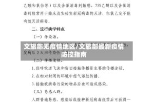
文旅部无疫情地区/文旅部最新疫情防控指南

文旅部无疫情地区/文旅部最新疫情防控指南

最新!景区不再要求提供核酸检测证明、查验健康码 〖壹〗、根据文旅部2022年12月修订的《旅游景区疫情防控措施指南》,景...

  • 每日百科
  • 2026-03-28
  • 阅读 6

最新文章

  • 新冠肺炎疫情国家地区(2021新冠肺炎地区)

  • 疫情限制物流地区有哪些(疫情物流管制地区)

  • 【内蒙地区疫情扫码查询,内蒙地区疫情扫码查询系统】

  • 疫情风险地区区域(疫情区域风险等级)

  • 【沙湾有无疫情地区吗今天,沙湾县疫情最新政府公告】

热门文章

  • 上海现在处于疫情的地区(上海现在是疫区)
    上海现在处于疫情的地区(上海现在是疫区)
    2026-02-06
  • 东南亚地区疫情情况(东南亚国家疫情数据)
    东南亚地区疫情情况(东南亚国家疫情数据)
    2026-01-30
  • 拼多多疫情地区调整公告/拼多多疫情停发快递了
    拼多多疫情地区调整公告/拼多多疫情停发快递了
    2026-02-02
  • 知识教程!微乐亲友房怎么开挂”开挂(透视)辅助教程
    知识教程!微乐亲友房怎么开挂”开挂(透视)辅助教程
    2026-02-05
  • 遵义地区疫情限行通知(遵义疫情控制了吗)
    遵义地区疫情限行通知(遵义疫情控制了吗)
    2026-02-02
我们是一个中立的游戏资讯网站,分享独立的游戏体验和测评,本站禁止发黄赌毒,如发现全部删除,有发现者可向站长举报
© 世界时报2026 版权所有 . Powered By Z-BlogPHP . 沪ICP备2020038465号-3