世界时报
  • 首页
  • 端游攻略
  • 永劫资讯
  • 手游技巧
  • 永劫科技
  • 每日百科
  1. 首页
  2. 伊犁疫情风险划分地区
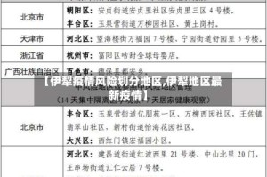
【伊犁疫情风险划分地区,伊犁地区最新疫情】

【伊犁疫情风险划分地区,伊犁地区最新疫情】

现在伊犁疫情怎么样? 一是思想认识不够到位。对疫情防控的复杂性、严峻性认识不够深刻,对引发此次疫情的奥密克戎变异株病毒传...

  • 每日百科
  • 2026-03-27
  • 阅读 9

最新文章

  • 我国哪些地区疫情严重了(中国哪些地方疫情最严重?)

  • 受疫情影响停业的地区(因疫情停业的经营场所,国家会补偿吗)

  • 中转路过有疫情的地区(转机路过中风险地区)

  • 为什么无法报备疫情地区(为什么疫情不报道了)

  • 阜新地区防疫情况/阜新市疫情防控信息平台

热门文章

  • 上海现在处于疫情的地区(上海现在是疫区)
    上海现在处于疫情的地区(上海现在是疫区)
    2026-02-06
  • 东南亚地区疫情情况(东南亚国家疫情数据)
    东南亚地区疫情情况(东南亚国家疫情数据)
    2026-01-30
  • 拼多多疫情地区调整公告/拼多多疫情停发快递了
    拼多多疫情地区调整公告/拼多多疫情停发快递了
    2026-02-02
  • 知识教程!微乐亲友房怎么开挂”开挂(透视)辅助教程
    知识教程!微乐亲友房怎么开挂”开挂(透视)辅助教程
    2026-02-05
  • 遵义地区疫情限行通知(遵义疫情控制了吗)
    遵义地区疫情限行通知(遵义疫情控制了吗)
    2026-02-02
我们是一个中立的游戏资讯网站,分享独立的游戏体验和测评,本站禁止发黄赌毒,如发现全部删除,有发现者可向站长举报
© 世界时报2026 版权所有 . Powered By Z-BlogPHP . 沪ICP备2020038465号-3