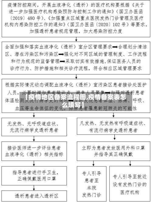
【疫情地区备案流程图,疫情备案表怎么填写】
安阳市最新交通卡口流程图(5月7日)
安阳市域内除安阳县和内黄县以外司乘人员流动查验“两码” ,均为绿码的予以放行。安阳县和内黄县司乘人员劝返 。5月4日起,行程码有郑州的一律劝返。现场不具备做抗原的设备。西北绕城高速安姚路站:所有外地司乘人员通过“来返安报备系统 ”报备,测量体温 。

对入林货物运输车的司乘人员 ,测量体温,查验行程码、健康码,行程码无*号 ,健康码绿码,持48小时核酸阴性证明或持查验单的,无须在卡口做核酸检测 ,24小时内全省免核酸检测通行,停留超过24小时不足48小时的,48小时内做一次核酸,由对接的卡口值守企业提交承偌书后 ,负责落实闭环管理措施。

025年7月1日以后,私家车可以进入普者黑景区,但需遵守新的交通管理规定。具体规定如下:小汽车通行规定:自2025年5月31日起 ,小汽车可以通过七〇新村 、白脸山加油站、白脸山村、普者黑村 、仙人洞村卡口自由出入景区,通行时卡口会自动抬杆 。这一规定同样适用于2025年7月1日以后的时间段。
022年郑州5月7日限行尾号暂未公布。不过,可以明确的是 ,5月7号虽然是周六,但属于五一假期后的调休日,因此需要限行 。以下是与郑州限行相关的其他信息:闯限行处罚规定:依据我国道路交通安全法 ,郑州对于违反机动车限行规定的车辆,是按照“闯禁行”的标准予以处罚,即罚款100元、记3分。
天开展核酸检测。除核酸检测外非必要不外出 ,健康监测结束后转为绿码。其他注意事项:安阳市已启用来返豫人员报备系统,来(返)安人员需提前报备 。交通卡口政策可能动态调整,建议通过官方渠道(如微信公众号“郑州本地宝”)获取最新信息,回复“安阳隔离 ”可查询返乡政策、隔离及核酸检测规定。

疫情防控全国要统一流程,考虑细节,并改变追责措施
〖壹〗 、全国执行统一政策 ,细化防控流程中央统筹制定标准化流程:当前各地政策差异大,地方政府因精力有限或担心追责,倾向于采取“一刀切”措施 ,导致特殊群体需求被忽视(如就医、宠物照料、残障人士保障等)。中央应统一制定封城 、管控等重大措施的条件、时限及具体操作流程,明确物资保障、就医通道、特殊群体关怀等细节 。
〖贰〗 、制定全国统一的防控政策细节呼吁联防联控机制明确防控政策的具体标准,例如:明确“静态管理”的触发条件(如病例数、传播链等);规范强制转运的适用范围及流程;要求转运过程中严格分区管理 ,避免阴性人员被感染。统一标准可减少地方执行中的差异,提升防控效率。
〖叁〗、广东省 、广州市两级纪委监委已成立疫情防控问责联合调查组,针对广州市防控工作中失职失责问题展开调查 ,并明确要求防止以问责基层干部“甩锅 ”推责,强调科学精准稳慎追责 。调查背景与启动原因疫情发展情况:广东此轮本土疫情首个病例于5月21日在广州发现,为一名75岁市民。
〖肆〗、工作做实做细是筑牢疫情防控防线的关键 ,需以严格落实措施、强化责任意识 、吸取历史教训为核心,确保各项防疫要求不打折扣地执行,才能迎来战疫的最后胜利。
隔离点三区两通道设置要求,隔离点三区两通道流程图
〖壹〗、三区不同区域之间应有严格分界,需采取物理隔断方式进行隔离 ,并设置明显标识 。两通道应包括工作人员通道和集中隔离人员通道。两通道不能交叉,尽量分布在场所两端,并设置明显标识。隔离点设置通道有以下几点要求:病人和医护人员的入口要完全分离 。物品传递需要通过双向双锁传递箱 ,尽可能不进入隔离房间。
〖贰〗、与居民小区保持一定距离,远离水源取水点。应有便于隔离观察人员接收 、疏散和转运的通道。因集中隔离场所不能使用中央空调,需具备自然通风条件 。隔离观察人员排泄物和污水在排入市政管网前 ,进行消毒处理。
〖叁〗、“三区两通道”是传染科为隔离病人与易感者划分出的特殊区域和通道,用于规范人员流动、降低交叉感染风险。 具体构成如下:三区:清洁区:医务人员未接触患者前的准备区域,如值班室 、更衣室、储物间等 ,需保持无菌环境 。
〖肆〗、隔离酒店三区两通道如下:三区两通道是指传染科为隔离病人与易感者划分出来的特殊区域和通道,三区就是清洁区、污染区和半污染区,两通道则是指医务人员通道和病人通道。三区两通道 ,呈中轴对称的鱼骨状形式,三区便是指清洁区,半污染区和污染区,两通道是指医务人员通道和病人通道。
...填写流程(涿州来返人员疫情报备系统填写流程图)
操作指南01首先 ,识别下方二维码也可进入系统页面 。02第二步,进入“来返涿人员报备系统”页面。①选取“来涿人员报备登记 ”进入报备系统。②进入系统后,填报人必须保证所填信息的真实性 ,如有虚假信息,一经查出,后果自负 。打“*”号的是必填项目 ,请务必填写完整,否则无法进行提交。③选取“查询我的报备”进入查询界面。
进入“返湘信息”界面,按要求填写 ,并点击下一步 。随后进入“入境信息 ”界面,按要求填写即可,确认无误后 ,勾选承诺方框,进行提交。提交后,如需撤销或者修改,请点击“登记记录”进行查询。显示查询记录后 ,可进行撤销和修改,并重新提交即可。
来反报备流程如下:方式1:返(来)甬人员在浙里办APP 、支付宝、微信“浙里办”小程序中搜索“返甬码 ”进入登记页面 。方式2:返(来)甬人员可通过浙里办、支付宝 、微信,扫描“返甬码”二维码进入登记页面。
成都二类医疗器械经营备案流程
办理流程概述在成都市 ,开办二类医疗器械经营的企业,其经营活动由设区的市级食品药品监管部门实行备案管理。这意味着,企业无需办理经营许可证 ,而是需要进行经营备案 。所需材料《医疗器械经营许可证申请表》(原件)该表格需按照要求填写完整,并加盖企业公章。
备案领取阶段:材料审核通过后,领取《第二类医疗器械经营备案凭证》。(三)办理周期材料准备时间:视企业基础条件而定 ,通常1—2周 。行政审批时间:材料齐全符合要求后,5个工作日内完成备案。总的办理周期:通常在2—3周可完成全部流程。
第二类医疗器械需办理第二类医疗器械备案凭证,办理流程如下:提交申办资料至食药监局;食药监局进行资料形式审查;资料正式受理后进入行政审核阶段;相关部门进行现场审评;审核通过后制证并发证 。
021年成都二类医疗器械备案办理流程: 办理营业执照 组织材料 递交材料到窗口审查 领取医疗器械备案。注:二类医疗器械不需要查看场地 ,只需将所经营的产品进行登记备案即可。医疗器械备案又称为第二类医疗器械备案,第二类医疗器械是具有中度风险,需要严格控制管理以保证其安全有效的医疗器械 。
二类医疗器械不需要经营许可证,但是二类需要备案。根据《医疗器械经营监督管理办法》第一章第四条:按照医疗器械风险程度 ,医疗器械经营实施分类管理。经营第一类医疗器械不需许可和备案,经营第二类医疗器械实行备案管理,经营第三类医疗器械实行许可管理。
经营第二类医疗器械不需要办理经营许可证 ,只需要办理备案凭证即可 。办理的具体流程:(一)、首先到工商局办理营业执照,注册为企业,可以是法人企业、非法人企业 、个人独资企业、合伙制企业等 ,个体工商户不可以办理备案凭证。(二)、然后到质监局办理组织机构代码证。
...省新冠肺炎健康证明办理流程(河南省新冠肺炎健康证明办理流程图)
〖壹〗 、手机申办新冠肺炎健康证明可通过微信搜索并进入“河南卫生健康委”公众号,按步骤操作完成健康申报后提交信息来获取 。具体步骤如下:打开微信并搜索公众号:手机打开微信,在搜索栏输入“河南卫生健康委 ” ,进入该公众号。关注公众号:进入公众号页面后,点击“关注公众号”按钮。
〖贰〗、申报人员手机扫描“新冠肺炎健康证明申报”二维码直接进入申报平台填写信息并提交,完成申报 ,也可通过微信搜索“河南省卫生健康委 ”并关注公众号点击“服务查询—健康证明”进行申报 。集体预约办理。
〖叁〗、三签字一加章的证明是河南省的新冠肺炎健康申报证明。
〖肆〗 、在平顶山办理健康证,可以选取线上办理或线下办理 。线上办理流程:申报人员可以通过手机扫描“新冠肺炎健康证明申报”二维码直接进入申报平台,填写相关信息并提交,完成申报预约。也可以通过微信搜索“河南省卫生健康委 ”并关注公众号 ,点击“服务查询-健康证明”进行申报预约。
〖伍〗、健康证明的办理流程及所需材料如下:确定办理机构健康证明的办理机构因地区而异,通常为当地医院、卫生防疫站或社区卫生服务中心 。可通过询问当地疾控中心、卫生健康委员会官方网站或拨打12320卫生热线获取具体办理地点信息。
〖陆〗 、健康证明办理流程及材料如下:必备材料身份证:需携带原件或有效临时身份证。照片:近期一寸免冠彩色照片2张,部分地区支持现场拍摄或电子照片 ,以当地要求为准。其他:部分地区需提供工作证明(如营业执照复印件、单位介绍信)或卫生习惯承诺书(如食品行业) 。
发表评论