库尔勒是否管控疫情地区/库尔勒最新防疫要求
新疆多地调整通行政策,这些人员来乌需隔离!7月27日最新政策
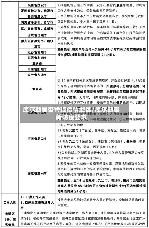
月27日新疆多地调整后的通行政策如下:乌鲁木齐集中隔离人员:14天内有江苏全省、云南德宏 、辽宁沈阳、安徽马鞍山、芜湖(新增) 、四川绵阳、广东中山旅居史的人员落地需集中隔离 。核酸检测通行人员:浙江台州旅客落地进行核酸检测,结果无异常可自由通行。隔离时长:来乌返乌人员隔离须补齐离开疫区满14天 ,即行程码记录消失为止。

截至7月27日,新疆多地调整通行政策,以下人员来乌鲁木齐需隔离:来自特定地区的人员:新疆乌鲁木齐、伊宁市 、天池、喀纳斯、喀什 、赛里木湖等地对来自江苏、云南、辽宁、安徽 、四川、广东等地的人员实施了隔离要求 。这些地区的人员在抵达乌鲁木齐后 ,需按照当地政策进行隔离。

自7月17日起,筛查近14日以内有浙江省台州市旅居史来乌返乌人员。对目的地为本市人员,体温、健康码无异常者 ,推送至属地区(县),由居住地社区严格落实落地核酸检测,不隔离;中转旅客 ,正常中转 。其他人员凭两码 、测温正常通行。喀什 防疫政策暂时无调整,近14日内有云南德宏州旅居史的游客需集中隔离。
新疆巴州库尔勒市临时静态暂定延长三天
新疆巴州库尔勒市临时静态管理措施暂定延长3天,自8月20日8时起实施,后续将根据疫情防控形势动态调整 。政策依据与背景根据库尔勒市疫情防控工作指挥部2022年8月20日发布的公告 ,为巩固疫情防控成果,经研究决定延长全市临时静态管理措施,暂定延长3天(自8月20日8时起)。
巴州库尔勒明祥小区不能出去。经库尔勒市疫情防控工作指挥部研究决定 ,根据2022年10月26日8时起,在全市实行临时性静态管理措施,时间暂定5到7天。全市所有街道(乡镇场)、社区(村)实施静态管理措施 ,小区、单位 、院落原则上只保留1个出入口 。
疫情起始:8月10日,库尔勒市在全面核酸检测中首次检出1例无症状感染者。静态管理实施:8月13日起实行临时静态管理,持续一个月。阶段性进展:8月27日实现零新增 ,低风险小区通过发放出入证允许居民定时活动 。
格尔木21号能解封 自2022年8月15日8:00起,将天山区、沙依巴克区、水磨沟区 、高新区(新市区)、经开区(头屯河区)、米东区实行的临时性静态管理方法予以延长,时间暂定为五天 ,后续根据疫情防控形势变化适时调整。
库尔勒的封控文件是什么
〖壹〗 、封控通告。2022年4月1日,库尔勒市对集中医学观察点例行核酸筛查中发现1例阳性人员,经专家诊断为新冠肺炎无症状感染者 。为科学精准落实疫情防控措施,有效阻止疫情扩散 ,不发生社区传播、不出现聚集性疫情,经库尔勒市疫情防控工作指挥部综合研判,划分封控区、管控区。
〖贰〗、政策依据与背景根据库尔勒市疫情防控工作指挥部2022年8月20日发布的公告 ,为巩固疫情防控成果,经研究决定延长全市临时静态管理措施,暂定延长3天(自8月20日8时起)。此决定基于对当前疫情形势的综合评估 ,旨在通过阶段性强化管控措施,进一步阻断病毒传播链条,为最终实现社会面清零创造条件 。
〖叁〗 、库尔勒市采取全市集体静默三天措施 ,旨在集中检验前一阶段的防疫成果,为有序解除临时静态管理、恢复正常生产生活秩序做准备。
〖肆〗、二是人与人 、人与物的闭环管理方面还有漏洞,社会面隐匿传播链条没有彻底切断 ,在一些小区反复出现阳性感染者。三是对疫情发展形势的应变能力不足,反应速度不够快,流调溯源慢,管控措施不到位 ,未能及时阻断疫情传播 。
库尔勒什么时候解除封城
经库尔勒市疫情防控工作指挥部研究决定,自2022年8月13日8时起,在全市实行临时性静态管理措施 ,时间暂定5-7天。全市所有街道(乡镇场)、社区(村)实施静态管理措施,小区、单位 、院落原则上只保留1个出入口。静态管理区域内除核酸检测、医疗救护、应急抢险 、生产生活保供、垃圾处理、行政执法等工作人员外,全体居民非必要一律不外出。
没有解除 。网上查询到截止2022年8月26日新疆乌鲁木齐 ,伊犁,昌吉,呼图壁 ,库尔勒,哈密,叶城等多地市 、县仍有疫情扩散和传播 ,病毒肆虐形势严峻复杂。疫情确诊病例和无症状感染者还有新增,持续发酵势头尚未阻断,防疫难度也比较大,但总体可控。预计9月初可以解除封城 。
根据相关信息查询显示库尔勒自8月13号封城静默至今已经107天了 ,最近连着六天清零无新增,新市区居民这两天开始可以走出小区,老市区居民可以下楼活动 ,仅限步行。
020年9月4日。通过查询库尔勒防疫部资料显示,截止2022年10月8日,第一次疫情封城时间为2020年9月4日 ,全境封城,严格限制人员活动 。
022年8月14日。库尔勒市(Korla),是新疆巴音郭楞蒙古自治州的地级行政区首府 ,位于新疆中部、天山南麓、塔里木盆地东北边缘。通过查询疫情防控显示,库尔勒实在2022年8月14日封的城,因为该地区出现多例疫情 ,被列为高风险地区,因此封城 。新疆维吾尔自治区,简称“新”,首府乌鲁木齐市。
北倚天山支脉 ,南临世界第二大沙漠塔克拉玛干沙漠。通过查询相关资料显示截止2022年10月6日该地区属于静态管理区,静态管理区域内除核酸检测、医疗救护 、应急抢险、生产生活保供、垃圾处理 、行政执法等工作人员外不得出入,外地人不能进出 。静态管理为疫情防控措施之一 ,静态管理和“封城 ”是不一样的。

发表评论