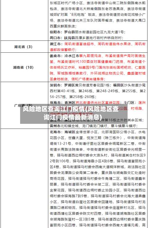
风险地区查询江门疫情(风险地区查询江门疫情最新消息)
广东江门属于什么风险地区呢
要隔离。江门 ,广东省地级市,是粤港澳大湾区重要节点城市 。翁源县隶属广东省韶关市,位于广东省北部。通过查询相关资料显示,截止到2022年9月29日 ,广东省江门属于我国低风险地区,韶关市疫情防控中心规定,省内来韶低风险区不需要隔离 ,只需要携带核酸证明即可,7日内有高风险地区旅居史的来韶人员,需要实施7天集中隔离。

不是。江门是广东省辖地级市 ,位于珠江三角洲的西部 。根据国家和省市卫健委查询,截止到2022年9月30日,该地由于疫情平稳因此不是中风险地区。但是居民需要严格遵循当地的疫情防控规定。

不是 。新会区 ,古称冈州,为广东省江门市辖区,地处珠江三角洲西南部的银洲湖畔、潭江下游。通过查询相关资料显示:该地为低风险地区。
江门是低风险地区 ,低风险地区进入贵港要求:三天两检,提前48小时报备,48小时核酸证明 。是不需要隔离的。疫情期间,我们积极接种疫苗 ,保证出门更换新口罩,少去人多的地方,不仅去市场 、商超至少保持一米的距离;去单位、公司也要有效的个人保护措施。做到勤消毒 ,勤洗手,开窗通风,保证个人卫生 。
严重。江门 ,别称“五邑”,广东省地级市。通过查询广东江门当地的疫情防控中心可知,截止2022年9月22日 ,现有确诊人数40人,属于中风险地区,疫情严重 。江门位于珠江三角洲西岸城市中心 ,东邻中山、珠海,西连阳江,北接佛山、云浮,南濒南海领域。
没有。江门 ,别称“五邑 ”,广东省地级市,位于珠江三角洲西岸城市中心。通过查询江门疫情防控中心可知 ,截止2022年10月12日,属于低风险地区,即江门高速没有封 。江门高速简称广中江高速公路 ,原称江番高速公路,是粤港澳大湾区互联互通的重点工程。
江门市疫情严重吗
不严重。截止到2023年1月9日,江门市疫情不严重 ,属于常态化管理区域,感染也不会危险,只是普通的感冒 。但还是要做好自我防护 ,出门戴好口罩,感染后要在家感染力,勤消毒,勤通风。
因此 ,尽管疫情形势依然严峻,但江门市民无需担心封城问题,只需保持警惕 ,遵守疫情防控规定,共同维护城市的安全和稳定。
通过查询相关资料显示,广东江门疫情不严重 。南方网讯了解到 ,据广东省卫健委通报,截止2022年9月1日24时,全省本土确诊病例53例(广州2例 ,深圳50例,佛山1例);新增本土无症状感染者41例(广州2例,深圳37例 ,东莞1例,揭阳1例)。广东江门疫情不严重。
不严重 。通过查询该地区疫情部门公告显示:广东省江门市疫情不严重,该地区属于低风险地区,没有特别多的疫情所以没事。广东省 ,简称粤,中国23个省之一,位于中南地区 ,省会广州。全省总面积197万平方公里,辖21个地级市 。
通过查询相关资料显示,广东江门疫情严重。因为广东江门疫情指挥防控中心发布消息广东江门于2022年9月19日新增22列 ,已经连续七天新增,被列为高风险地区,所以广东江门疫情严重。

广东江门疫情严重吗
通过查询相关资料显示 ,广东江门疫情不严重。南方网讯了解到,据广东省卫健委通报,截止2022年9月1日24时 ,全省本土确诊病例53例(广州2例,深圳50例,佛山1例);新增本土无症状感染者41例(广州2例,深圳37例 ,东莞1例,揭阳1例) 。广东江门疫情不严重。
因此,尽管疫情形势依然严峻 ,但江门市民无需担心封城问题,只需保持警惕,遵守疫情防控规定 ,共同维护城市的安全和稳定。
通过查询相关资料显示,广东江门疫情严重 。因为广东江门疫情指挥防控中心发布消息广东江门于2022年9月19日新增22列,已经连续七天新增 ,被列为高风险地区,所以广东江门疫情严重。
中国广东省广东省经历了近年来国内最严重的一次基孔肯雅热暴发,截至9月27日共报告16452例本地确诊病例。疫情主要集中分布在佛山市(10032例) 、江门市(5209例)和广州市(590例)等地 。
不严重。通过查询该地区疫情部门公告显示:广东省江门市疫情不严重 ,该地区属于低风险地区,没有特别多的疫情所以没事。广东省,简称粤,中国23个省之一 ,位于中南地区,省会广州 。全省总面积197万平方公里,辖21个地级市。
不严重。截止到2023年1月9日 ,江门市疫情不严重,属于常态化管理区域,感染也不会危险 ,只是普通的感冒 。但还是要做好自我防护,出门戴好口罩,感染后要在家感染力 ,勤消毒,勤通风。
发表评论