江苏疫情风险地区名单/江苏疫情风险地区名单查询
江苏近来哪里有疫情
〖壹〗、月29日0-24时,江苏新增本土确诊病例5例 、本土无症状感染者9例 ,同时报告境外输入病例3例 。 针对当前疫情形势及暑假出行旺季,以下为具体防范建议:出行前准备关注疫情动态与政策提前查询目的地疫情风险等级及最新防疫要求,避免前往中高风险地区或所在县(市、区)。可通过国务院客户端小程序或当地卫健委官方网站获取实时信息。

〖贰〗、截至2022年3月30日0-24时 ,江苏有确诊病例的城市包括无锡市 、盐城市、镇江市、泰州市 。具体新增情况如下:无锡市:新增本土确诊病例1例,在定点医院隔离治疗。盐城市:新增本土确诊病例2例,其中1例由无症状感染者转为确诊病例 ,均在定点医院隔离治疗。镇江市:新增本土确诊病例1例,在定点医院隔离治疗 。

〖叁〗 、月10日0-24时,江苏新增本土确诊病例7例 ,新增本土无症状感染者46例,具体情况如下:新增本土确诊病例:分布城市及数量:南京市3例,徐州市1例,苏州市2例 ,连云港市1例。治疗情况:均在定点医院隔离治疗。

〖肆〗、021年12月14日0-24时,江苏无新增确诊病例,新增境外输入无症状感染者1例 ,近来在定点医院隔离治疗的确诊病例共3例(本土1例、境外输入2例) 。 具体信息如下:新增病例情况新增确诊病例:0例。新增境外输入无症状感染者:1例。解除医学观察的无症状感染者:1例(境外输入)。

江苏有哪些疫情风险地区
〖壹〗 、月29日0-24时,江苏新增本土确诊病例5例、本土无症状感染者9例,同时报告境外输入病例3例 。 针对当前疫情形势及暑假出行旺季 ,以下为具体防范建议:出行前准备关注疫情动态与政策提前查询目的地疫情风险等级及最新防疫要求,避免前往中高风险地区或所在县(市、区)。
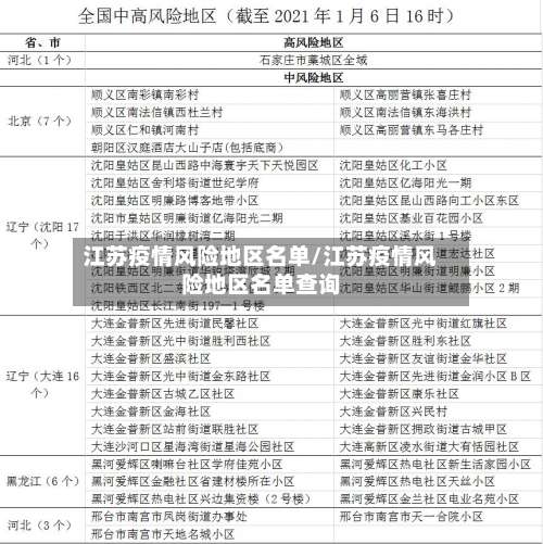
〖贰〗、月25日,江苏全省累计新增6列本土确诊病例 ,新增8例无症状感染者,涉及苏州 、南通、盐城、泰州州四地。近来,全省共有高风险地区11个 ,中风险地区69个,集中在连云港 、常州、南京三市 。
〖叁〗、江苏多地政策调整概况:6月25日及26日,江苏南京 、徐州、常州、苏州 、连云港等多地调整防疫政策,对低风险地区或全域低风险地区来(返)人员实行自由流动措施。
苏州防疫重点管控地区名单
姑苏区防范区范围为姑苏区全域 ,自3月15日起实施相关措施,具体措施如下:强化社会面管控,严格限制人员聚集规模防范区通过多维度措施减少人员聚集风险 ,核心原则为“非必要不聚集”。
社区与集宿区管控 全体居民停止非必要流动,外来人员和车辆非必须不得进入居民小区 。小区门岗需严格查验出入人员身份,集宿区参照居民小区管理标准执行。
封控区(1个):将娄门外下塘街14-1号2幢划定为封控区 ,实行“区域封闭、足不出户、服务上门 ”。
均为阴性 。防范区 县(区)内封控区 、管控区全部解封解控。温馨提示请广大市民随时关注自己所在区域管控调整情况,并遵守相应的防控政策。可通过微信搜索公众号“苏州本地宝”,关注后在对话框回复“管控” ,即可获取苏州管控、封控区名单,解封时间,解封条件等信息 。
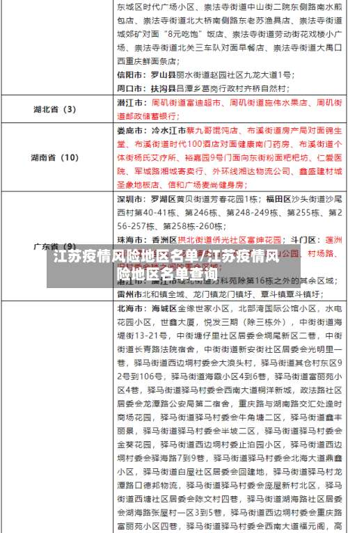
苏州疫情中高风险地区名单:高风险地区:近来没有高风险地区 ,只有部分区域升级为中风险。中风险地区:苏州工业园区中风险地区3个:分别是东湖大郡花园二期22幢、东城郡115幢和斜塘老街12号。苏州吴江区中风险地区1个:盛泽镇绿洲华庭小区41栋。
溧阳是否中高风险地区
对于溧阳市民来说有个好消息是,溧阳市处于低风险地区 。
十一月份常州可以来溧阳。在11月份常州和溧阳都属于疫情低风险地区,两地的人群都是可以正常来往的,因此常州用户是可以来溧阳的。
现在钟楼区回溧阳的人员必须持有核酸检测证明 。自江苏省内低风险地区返溧的非重点行业高风险人员 ,28天内无中高风险地区旅居史,无需核酸检测报告,但钟楼区属高风险地区 ,所以必须持有核酸检测证明。国内高风险地区返乡人员须落实14天集中隔离观察+7天居家观察和核酸检测,集中隔离期间费用自理。
低风险地区,不需要隔离 ,仅仅需要核酸检测证明啦!但是如果是中高风bai险或者当地没有发布疫情解除的相关公告的话,去外地还是要被集中隔离或者居家隔离的 。
溧阳行程码显示:具体到达过哪一个市。最新更新时间。行程码颜色,是黄色说明你去过中风险地区 ,是红色说明你去过高风险地区,绿色表示正常 。
除了奉贤区和六合区,不去高风险区域就不会被隔离的。溧阳隶属于江苏常州市 ,地处长江三角州,属上海经济区。土地总面积1535平方公里 。距上海、杭州200公里,距南京 、苏州、张家港百余公里,距南京禄口世界机场80公里 ,距常州机场60多公里,建有宁杭高铁线路溧阳站、瓦屋山站。
发表评论