东莞怎么去报备疫情地区(去东莞要报备吗)

进入东莞需要报备吗

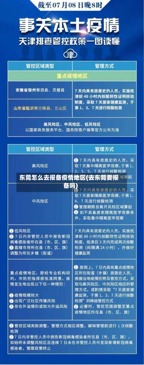
法律分析:需要,具体政策如下:对14天内(下同)境内高风险地区来(返)莞人员、红码人员开展14天集中隔离 ,并在第14天各开展一次核酸检测,其中第14天双采双检。

东莞怎么去报备疫情地区(去东莞要报备吗)-第1张图片

东莞报备行程只需通过“i莞家 ”APP完成三步操作,具体流程如下:第一步:打开报备应用在手机中启动已安装的“i莞家”APP(版本需为0.8及以上) ,进入应用主界面 。第二步:选取报备入口在APP首页或功能菜单中找到【来返莞报备】按钮,点击进入报备专项页面。

东莞怎么去报备疫情地区(去东莞要报备吗)-第2张图片

使用莞e申报功能,外省来东莞即可申报 ,下面介绍操作步骤:工具/原料 iphone13 微信方法/步骤 进入公众号页面,点击疫情/隔离。进入疫情/隔离页面,点击来返莞报备 。进入来返莞报备页面 ,点击莞e申报。进入莞e申报页面 ,点击个人申请。

东莞怎么去报备疫情地区(去东莞要报备吗)-第3张图片

根据最新《东莞出行政策》,外省 、市来(返)莞人员,应提前在“i莞家”APP上报备或在抵莞后6小时内补报 。

东莞发布疫情防控第69号通告 所有外省、外市来返莞人员 都需提前报备、申报个人行程信息 东莞市新型冠状病毒肺炎疫情防控 指挥部办公室通告(第69号) 近一段时间以来 ,我市在外省 、市来(返)莞人员中发现多起阳性病例。

疫情期间在东莞,货车司机可通过“i莞家 ”APP的“莞e申报”功能进行报备,具体步骤如下:准备工具与原料需使用华为nova 9等智能手机(系统版本Harmony OS 0.1及以上) ,并安装“i莞家”APP(版本0.5)。首次使用需完成身份和手机号注册认证 。

潮州疾控提醒有深圳东莞旅居史人员尽快主动报备

潮州疾控提醒1月16日以来有深圳、东莞旅居史的来(返)潮人员尽快主动向社区、宾馆或酒店报备,并配合落实“三天两检+三天居家健康监测+十一天自我健康监测 ”的健康管理措施 。

广东疾控针对12月18日以来有深圳旅居史人员的疫情提示如下:主动核酸检测:2021年12月18日以来有深圳市旅居史的人员,需主动进行一次核酸检测。中风险地区或轨迹交集人员报备:来自中风险地区 ,或与通报病例活动轨迹有交集 、重合的来(返)粤人员,需立即向所在社区报备,并配合当地疫情防控措施。

罗定旅居史人员:1月30日以来有罗定旅居史 ,特别是有罗定市龙湾镇旅居史,或与确诊病例活动轨迹有交集、重合的来(返)新兴人员,以及接触过云浮市云安区高村葵洞服务区来(返)新兴的人员 ,需向所在社区(村、居委) 、单位 、酒店主动报备 ,并配合做核酸检测,接受社区相应的健康管理 。

返东莞怎么报备

〖壹〗、报备与查询渠道报备方式:直接联系所在社区、入住宾馆或酒店进行登记,配合后续健康管理安排。信息查询:可通过微信搜索“广州本地宝”公众号 ,回复“潮州”获取返乡规定 、报备入口、隔离政策等最新消息。温馨提示近期从深圳、东莞返潮人员需密切关注自身健康状况,主动报备并落实防控措施,既是保护个人和家人健康 ,也是维护潮州市民共同安全 。

〖贰〗 、东莞报备行程只需通过“i莞家 ”APP完成三步操作,具体流程如下:第一步:打开报备应用在手机中启动已安装的“i莞家 ”APP(版本需为0.8及以上),进入应用主界面。第二步:选取报备入口在APP首页或功能菜单中找到【来返莞报备】按钮 ,点击进入报备专项页面。

〖叁〗、进入疫情/隔离页面,点击来返莞报备 。进入来返莞报备页面,点击莞e申报。进入莞e申报页面 ,点击个人申请。

〖肆〗、报备方法:莞e申报 第一步:来(返)莞人员下载“i莞家”APP(须注册,认证身份和手机号),进入“莞e申报-来(返)莞人员报备” 。 (点击查看大图) 第二步:根据展示的页面按要求填写。 『1』填写来(返)莞的始发地 、途径地 ,并支持多个地址添加。

〖伍〗、来(返)莞人员 ,打开“i莞家 ”APP,点击“来返莞报备”,选取“来返莞申报” ,按页面提示填写信息进行申报即可 。跨市通勤申报操作指南 跨市通勤人员,打开“i莞家 ”APP,点击“来返莞报备” ,选取“跨市通勤申报”,按页面提示填写信息进行申报即可 。

〖陆〗、根据最新《东莞出行政策》,外省 、市来(返)莞人员 ,应提前在“i莞家 ”APP上报备或在抵莞后6小时内补报。

疫情报备怎么报备

疫情报备可以通过点击当地健康码小程序的社区报备进行报备,具体操作如下:使用健康码小程序进行报备点击社区报备 在当地的健康码小程序界面点击社区报备。选取报备的地区 在社区报备界面选取需要报备的地区 。点击去报备 选取报备地区后点击去报备。

疫情期间,可通过天府市民云APP向社区进行报备 ,具体操作如下:准备工具:确保使用安装了天府市民云APP(版本0.0及以上)的智能手机,如iPhone13(iOS11系统)。操作步骤:进入社区报备页面:打开天府市民云APP,在主页面找到并点击“社区报备”选项 。

进入疫情防控服务打开“我的宁夏”APP ,在首页或功能列表中找到“疫情防控服务 ”选项 ,点击进入。进入公共服务管理平台在疫情防控服务页面中,找到“公共服务管理平台”入口,点击进入下一级页面。

疫情期间住酒店报备 ,可通过“京心相助”APP完成,具体操作如下:准备工具:确保使用iPhone 13(IOS15系统)或兼容设备,并已安装“京心相助 ”APP(版本1) 。进入社区居民页面:打开APP后 ,在首页点击“社区居民 ”入口,进入报备功能模块。

返蓉人员可通过天府市民云App完成社区报备,具体步骤如下:下载并打开App确保手机已安装“天府市民云”应用 ,打开后进入主界面。进入疫情防控专区在App首页或功能列表中找到“疫情防控专区”入口,点击进入 。选取社区报到功能在专区页面中,点击“社区报到 ”选项 ,系统将跳转至报备信息填写界面。

疫情期间回家报备,可通过健康码小程序页面操作,具体步骤如下:打开微信健康码小程序并点击社区报备:使用符合要求的设备(如华为P50 ,系统为HarmonyOS0.0 ,微信版本0.30 ),打开微信,找到健康码小程序进入 ,在界面中点击“社区报备”选项。

入莞需要提前申报吗

〖壹〗、东莞发布疫情防控第69号通告 所有外省、外市来返莞人员 都需提前报备 、申报个人行程信息 东莞市新型冠状病毒肺炎疫情防控 指挥部办公室通告(第69号) 近一段时间以来,我市在外省 、市来(返)莞人员中发现多起阳性病例 。

〖贰〗、外省口岸入境或外省中高风险地区来莞返莞的涉疫重点人员,统一在粤康码“外省入粤健康申报”小程序提前主动申报入粤来莞返莞信息 ,无需重复申报 。

〖叁〗、个人申报流程 第一步:进入微信公众号“莞e申报 ”,在“申报”栏选取“个人申报”,进入登录界面。第二步:已在“莞e申报 ”登记个人基本信息的市民 ,输入个人身份证件号码和在“莞e申报”登记的手机号码,输入短信验证码后即可登录。不能登录的情况:当前“莞e申报”无有效个人信息 。

〖肆〗 、肯定需要提前申报 如果要是租房的话 还要提前把地址写好才对 。

〖伍〗、但需证明在莞稳定居住。企业推荐前置:申请人需通过所在企业推荐,企业需符合《试行办法》中优秀企业标准 。建议行动:立即联系企业人事部门确认推荐资格;提前准备材料并核对复印件清晰度;申报高峰期(如截止前3日)可能排队 ,建议错峰办理。

〖陆〗、在办理入户 、积分入学、银行开户,居住证办理以及相关出入境、车驾管 、医保报销、老年人乘车优惠等各领域,部分业务可以免材料、免跑动。以往市民办理这些业务时 ,可能需要准备大量的证明材料 ,并且要多次前往不同的办事窗口,耗费大量的时间和精力 。

疫情期间货车怎么报备

〖壹〗 、疫情期间货车报备可通过“i深圳 ”APP完成,具体步骤如下:打开APP并定位功能入口启动“i深圳”APP(版本1) ,在首页显著位置点击【客货车入深报备】按钮。选取货车报备类型进入报备页面后,明确选取【货车入深报备】选项,避免误选其他车辆类型导致信息错漏。

〖贰〗、疫情期间在东莞 ,货车司机可通过“i莞家”APP的“莞e申报 ”功能进行报备,具体步骤如下:准备工具与原料需使用华为nova 9等智能手机(系统版本Harmony OS 0.1及以上),并安装“i莞家 ”APP(版本0.5) 。首次使用需完成身份和手机号注册认证。

〖叁〗、前期准备货运车辆来(返)锡需提前入锡申报 ,申报通过后方可申请办理《通行证》。线上申办流程注册并登录“灵锡”APP在手机应用市场搜索“灵锡”,下载并安装 。完成注册后登录账号 。进入货运防疫申报系统打开“灵锡 ”APP,在首页或搜索栏中找到“货运防疫申报”入口。点击进入系统界面。

〖肆〗 、江苏疫情货车通行证可通过江苏交警APP线上办理 ,具体步骤如下:下载并打开江苏交警APP确保设备为iPhone 13(IOS15系统)或兼容机型,安装“江苏交警”1版本应用,登录后进入主界面 。进入申领通行证入口在APP主页点击“申领通行证 ”按钮 ,跳转至车辆通行管理页面。

发表评论